Descripción detallada del proceso de selección de artículos
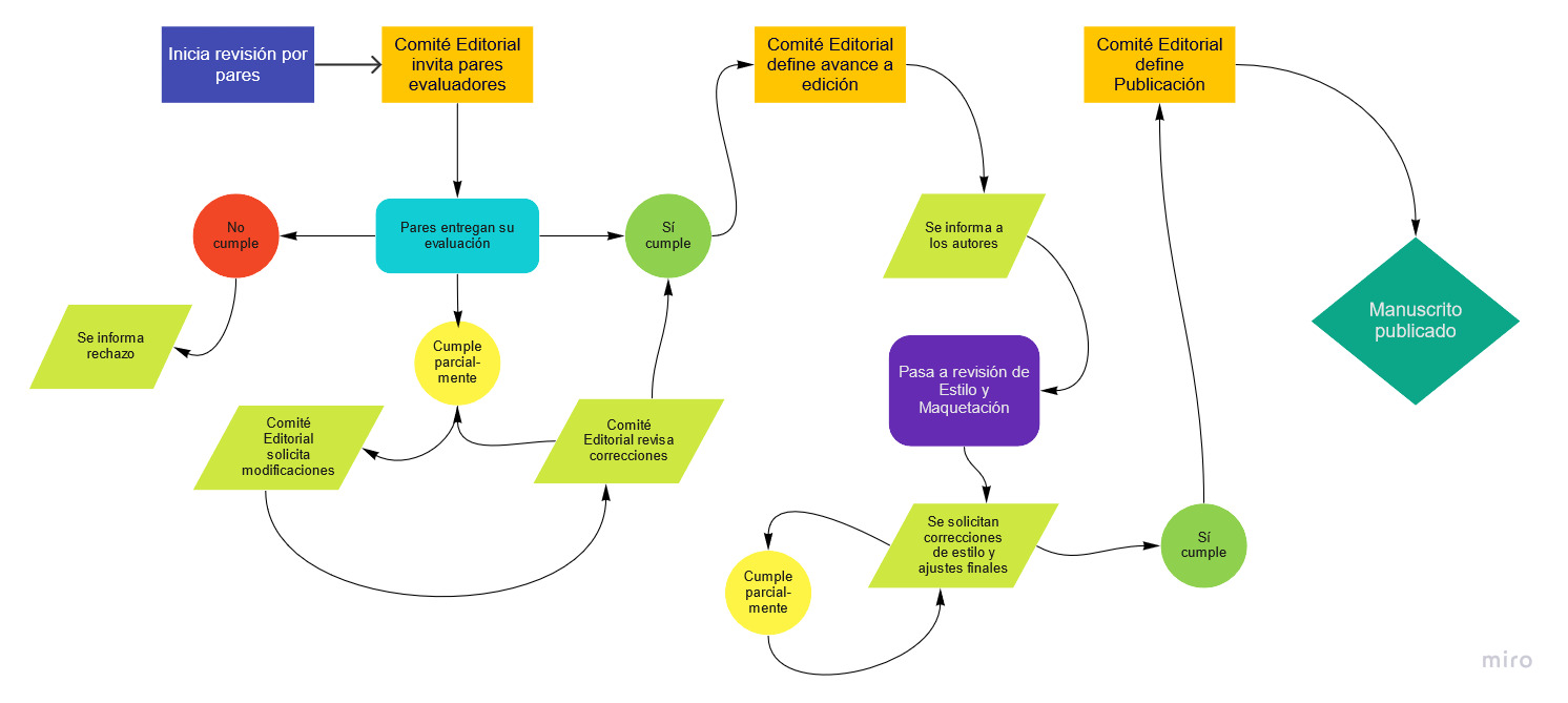
El siguiente esquema resume el proceso de revisión por pares de la revista CUHSO.
Prerevisión
Los autores inician el proceso enviando el artículo a través de la plataforma OJS de CUHSO. En esta etapa, el editor, en colaboración con el Comité Editorial, realiza una revisión preliminar del manuscrito y evalúa:
- Calidad del contenido: relevancia para la disciplina, carácter científico, interés del tema abordado, uso o no de metodología científica y actualización de la bibliografía.
- Relevancia en relación con la línea editorial de la revista.
- Cumplimiento de los requisitos de presentación. En caso de incumplimiento, se informa a los autores y se les permite realizar correcciones.
- Revisión inicial antiplagio. En caso de detección de alta similitud con otros textos publicados, el Comité Editorial informará a los autores el rechazo o la posibilidad de corrección.
Si el manuscrito cumple todos los criterios, pasa a la fase de revisión por pares.
Revisión por pares
El editor en jefe, en colaboración con el Comité Editorial, solicita la colaboración de pares revisores conforme a los siguientes criterios:
- Que el par evaluador tenga formación académica, perfil de investigador y publicaciones en el área del conocimiento.
- Que no tenga un conflicto de interés que pueda afectar el proceso de evaluación.
Para realizar la evaluación, los revisores utilizarán el formulario en línea o un archivo en formato Word y se les alienta a incluir comentarios o enviar una copia del manuscrito con anotaciones anónimas.
Las opciones de evaluación son:
- Rechazado: el manuscrito no cumple con los criterios de relevancia, originalidad y calidad.
- Aceptado con correcciones importantes: el artículo podrá ser aceptado luego de un segundo proceso de revisión por pares.
- Aceptado con correcciones menores: el Comité Editorial solicita cambios a los autores. Si se produce la incorporación de estos cambios, el artículo es aceptado.
- Aceptado: el artículo podrá publicarse.
En aquellos casos en los que el Comité lo considere necesario, se recurre a un tercer evaluador, cuyo criterio será considerado en la decisión final.
La decisión final de publicación depende del Comité Editorial y requiere el cumplimiento de las normas de estilo y de la revisión antiplagio.
Los autores cuyos artículos hayan sido aprobados con modificaciones y/o aprobados para publicación se comprometen a realizar correcciones de contenido, forma y estilo dentro de los 5 días hábiles siguientes a la solicitud.
Paso 1. Verificación previa
Persona responsable: editor en jefe.
Resultado: el editor envía al autor un correo electrónico con la decisión de aceptar el artículo para iniciar el proceso de revisión por pares, o una solicitud de modificación del artículo, o la decisión de rechazar el artículo.
En la etapa de verificación previa se revisan los siguientes elementos:
- Si el artículo se encuentra dentro del alcance de la temática y metodología de la revista.
- Si la información sobre autoría, filiación y metadatos es completa y fiable.
- Si el documento cumple con los criterios de la revista (ver las Directrices para autores).
- Si la sección de bibliografía tiene el tamaño adecuado, está actualizada y está compuesta por fuentes reconocidas con sus respectivos enlaces DOI.
- Si el artículo no ha sido publicado previamente en algún otro idioma.
- Si el artículo cumple con las buenas prácticas de publicación de revistas científicas y normas éticas descritas por COPE (Committee on Publication Ethics), Singapore Statement on Research Integrity y ELSEVIER: Publishing Ethics Resource Kit.
- Si existe alguna evidencia de plagio en el manuscrito.
- Si el manuscrito cumple con los estándares mínimos de estilo, ortografía y puntuación.
- Si el artículo incluye los anexos exigidos, incluyendo la carta de declaración de originalidad y el formulario de información “Declaraciones autores CUHSO”.
Se rechazarán inmediatamente los manuscritos que presenten evidencias de plagio, información falsa sobre los autores o cualquier otra infracción ética evidente. Los artículos que no cumplan con alguno de los otros criterios (no relacionados con plagio o aspectos éticos) tendrán la oportunidad de enviar una versión modificada dentro de un plazo determinado. Los manuscritos que no incluyan la documentación requerida (carta de declaración de originalidad y formulario de información) no podrán pasar al proceso de revisión hasta que cumplan con estos requisitos.
Seguimiento en línea:
Una vez que un artículo es aceptado para pasar al proceso de revisión por pares, el estado del artículo en la plataforma de la revista cambiará de “asignación pendiente” a “en revisión”. A partir de ese momento, el autor podrá consultar el estado del proceso en la pestaña “Revisar”.
La plataforma de envíos asigna un identificador único a cada artículo. Cuando realice alguna consulta o envíe un correo electrónico, el autor debe asegurarse de consignar el código asignado en el asunto.
Paso 2. Revisión por pares
Responsables: editor en jefe, editor asistente.
Plazos: el proceso de revisión por pares demora aproximadamente entre 4 y 6 semanas, dependiendo de la disponibilidad de los revisores seleccionados.
En CUHSO, la revisión de artículos consiste en una evaluación realizada por pares que brindan asesoramiento experto sobre el contenido del manuscrito (son revisores que no integran el Equipo Editorial de la revista). Es una revisión a doble ciego, lo que implica que ni los autores ni los revisores conocerán la identidad de los demás. Como mínimo se asignarán dos revisores. Todo ello promueve la confidencialidad del artículo y la objetividad del proceso de revisión.
Los requisitos o criterios de selección de pares revisores son:
- Como mínimo, el revisor debe tener el grado de magíster en el área del conocimiento relativa al artículo.
- Contar con publicaciones científicas en los últimos dos años sobre el área temática del artículo.
- No estar afiliado a la misma institución a la que pertenecen los autores del artículo.
- No tener conflictos de interés con la revista o con cualquiera de sus miembros: autores, editores, miembros de comités o personal administrativo.
Los pares revisores seleccionados recibirán una invitación para participar en el proceso de revisión por parte del editor en jefe o del editor asistente. El revisor podrá aceptar o rechazar la invitación. Si acepta, tendrá acceso al texto completo del artículo anónimo y a un formulario en línea para guiar su proceso de revisión. El proceso se realizará en la plataforma OJS (Open Journal Systems) de la revista o a través del correo electrónico institucional.
En este proceso, además de la temática y campo de conocimiento del artículo, se evaluarán: redacción del título, contenido y estructura del resumen, palabras clave seleccionadas, contenido y estructura de la introducción, metodología presentada, nivel de argumentación, resultados obtenidos, discusión, planteamiento de conclusiones e impacto general del artículo y sus aportes al área del conocimiento.
El par revisor presentará sus comentarios y recomendaciones generales para mejorar el texto y emitirá su recomendación con uno de los siguientes veredictos:
- Publicable sin cambios: la versión revisada del artículo cumple con los requisitos y puede publicarse tal cual está.
- Publicable con cambios menores: el artículo requiere cambios menores que se pueden corregir fácilmente.
- Publicable con cambios importantes: el artículo requiere cambios sustanciales y la nueva versión con los cambios realizados por el autor debe ser reenviada para una nueva evaluación a los pares revisores o a los miembros del Comité Editorial.
- No publicable (rechazado): el artículo no es apto para ser publicado y su publicación no contribuiría al campo del conocimiento científico.
En caso de cualquier diferencia entre las recomendaciones de los pares revisores, el editor en jefe (eventualmente, con la asistencia del Comité Editorial) tomará la decisión definitiva sobre el artículo.
El editor en jefe emitirá un certificado a los pares revisores del número, que será enviado al par revisor por correo electrónico dentro del mes siguiente a la evaluación.
Será bienvenida cualquier sugerencia que los revisores deseen compartir con el editor en jefe sobre parámetros e indicadores de revisión, aspectos éticos o recomendaciones generales. Podrán hacer llegar estas sugerencias al correo del editor de la revista, Dr. Matthias Gloël: mgloel@uct.cl.
Los revisores deben seguir las pautas descritas por COPE (Committee on Publication Ethics) y tienen las siguientes responsabilidades: contribuir a la decisión relativa a la publicación de los manuscritos, ser puntuales, cumplir con el deber de confidencialidad, garantizar estándares de objetividad, reconocer adecuadamente las fuentes y declarar cualquier conflicto de interés.
Paso 3. Decisión del editor
Responsables: editor en jefe, editor invitado.
Una vez recibidas las recomendaciones de al menos dos revisores, el editor en jefe tendrá 2 semanas para comunicar la decisión al autor.
El editor en jefe puede aceptar (publicable), rechazar (no publicable) o solicitar revisiones adicionales por parte de los autores (publicable con cambios menores o mayores). En caso de que la decisión del editor sea contraria a las recomendaciones de los pares evaluadores, dicha decisión deberá estar debidamente justificada.
La decisión de publicar podrá delegarse en editores invitados (si fuera aplicable). Será excluido de la decisión cualquier editor que tenga un conflicto de interés.
El autor recibirá un correo electrónico con la decisión del editor, que incluirá un resumen de los comentarios y sugerencias realizadas por los pares evaluadores y fijará una fecha límite para que el autor pueda completar el proceso de revisión.
Seguimiento en línea:
La decisión del editor se reflejará en un cambio de estado del artículo en la plataforma web. Cuando la decisión sea “no publicable”, el artículo será inmediatamente eliminado del proceso de revisión de la revista y el autor encontrará los detalles en la sección “Archivo”.
Paso 4. Revisión por los autores
Responsables: los autores.
Plazos: una vez emitida la decisión del editor, el autor tendrá los siguientes plazos para revisar los comentarios de los pares evaluadores, presentar los cambios y la documentación requerida:
- Máximo de 1 semana cuando la decisión es “publicable con cambios menores”.
- Máximo de 2 semanas cuando la decisión es “publicable con cambios mayores”.
Publicable: se emitirá la decisión “publicable” cuando:
- Los comentarios de los revisores fueron positivos y el artículo fue aceptado para publicación sin más observaciones.
- El artículo requirió cambios menores que se realizaron y pasó con éxito la segunda ronda de revisiones.
- El artículo requirió cambios importantes que se realizaron y pasó con éxito la segunda ronda de revisiones.
Una vez recibida la versión final del artículo, se realiza una verificación final para descartar plagio y se controla que estén completos todos los documentos requeridos.
Seguimiento en línea:
Una vez emitida la decisión “publicable”, el estado del artículo en la plataforma de la revista cambiará a “en edición”. El autor podrá ver el avance del proceso en la pestaña “En edición”.
Publicable con cambios menores:
En este caso, el artículo sólo requiere cambios menores que pueden corregirse fácilmente. Los autores deben hacerse cargo de todas las sugerencias de los pares evaluadores dentro del plazo establecido. En caso de que el autor decida no acatar alguna de estas recomendaciones, deberá justificarlo por escrito; en tal caso, el editor se reserva el derecho de tomar la decisión final sobre dichas consideraciones. Una vez recibidos los cambios, el editor en jefe podrá decidir emitir la decisión “publicable” o podrá requerir mayores aclaraciones o cambios si fuera necesario.
Publicable con cambios mayores:
En este caso, el artículo requiere cambios sustanciales, tras lo cual debe ser reevaluado. Los autores deberán hacerse cargo de todas las sugerencias de los pares evaluadores dentro del plazo establecido. En caso de que el autor decida no acatar alguna de estas recomendaciones, deberá justificarlo por escrito; en tal caso, el editor se reserva el derecho de tomar la decisión final sobre dichas consideraciones. Una vez recibidos los cambios, el artículo será sometido a revisión editorial.
Una vez recibidos los comentarios y la nueva versión, el editor en jefe podrá emitir la decisión “publicable” si se realizaron todas las correcciones apropiadas, o “no publicable” en caso de que el artículo no cumpla con los criterios de los revisores.
Paso 5. Corrección, producción y publicación
Personas responsables: autores, coordinador de publicación, diseñador.
Plazo:
- 20 días para maquetación y revisión.
- 3 días hábiles para atender las dudas que puedan surgir en el proceso de revisión (autores).
- 3 días hábiles para realizar cambios en caso de que sean requeridos (diseñador).
- 3 días hábiles para publicar la versión final en línea (coordinador de publicación).
Los artículos aceptados serán remitidos al diseñador asignado, quien iniciará el proceso de revisión y maquetación. A través del coordinador de publicación, el diseñador podrá consultar a los autores sobre cualquier duda relacionada con el estilo, contexto o disposición de figuras o tablas (uso de términos técnicos, mejoras en la coherencia, estructura de fórmulas y símbolos, fuentes o citas faltantes, etc.).
El autor dispondrá de un plazo de 5 días para contestar y atender todas las solicitudes hechas por el diseñador.
La versión final de la maqueta incluirá el identificador DOI y los números de página asignados (coordinador de publicación).
El equipo de publicaciones informará al autor cualquier cambio realizado por motivos técnicos o administrativos dentro de los plazos fijados.
Paso 6. Corrección y retractación
Responsables: Equipo de publicaciones, Comité Editorial, autores, lectores e instancias institucionales.
Plazos: En caso de noticia o denuncia, 1 semana para iniciar el protocolo.
Documentación: actas de reuniones, protocolos institucionales y directrices éticas de COPE (Committee on Publication Ethics), Singapore Statement on Research Integrity y ELSEVIER: Publishing Ethics Resource Kit.
CUHSO es una publicación de acceso abierto, lo que implica que cualquier persona puede visualizar y verificar el texto sin limitaciones y sin costo alguno. Si usted, como lector, tiene alguna cuestión relativa a algún artículo, puede enviar sus inquietudes, comentarios y sugerencias al correo electrónico del editor de la revista, Dr. Matthias Gloël: mgloel@uct.cl.
Si encuentra algún error o algún problema ético demostrable, por favor comuníquese con nosotros para iniciar una investigación apropiada que permita tomar medidas inmediatas. Si se confirma el error o problema ético, se iniciará el proceso de corrección o retractación que corresponda.
Una vez publicado el artículo, las correcciones de errores importantes se publicarán por separado mediante un documento de retractación o corrección al final de cada número de la revista.
Los errores menores que no afecten la comprensión del trabajo serán corregidos en las versiones en línea dentro de los 15 días siguientes a su publicación.
Las retractaciones se publican cuando los autores, lectores o editores encuentran errores importantes en un artículo publicado. Dichos errores pueden ser involuntarios o producto de mala conducta científica.
Los editores estudiarán el documento en cuestión y se comunicarán con los autores y los órganos correspondientes de la Universidad Católica de Temuco, antes de tomar la decisión final sobre la retractación. Para este efecto, se seguirán los protocolos institucionales y las recomendaciones de COPE (Committee on Publication Ethics), Singapore Statement on Research Integrity y ELSEVIER: Publishing Ethics Resource Kit. Para identificar la supuesta mala conducta o mala práctica.
Al aceptar la invitación del editor para evaluar el artículo, el revisor deberá declarar que no tiene conflictos de intereses y se sujetará a los estándares éticos de confidencialidad y plagio establecidos por la revista, los que se encuentran publicados en el sitio web.
Paso 7. Ética de las publicaciones y control social
El Equipo Editorial tomará todas las medidas razonables para identificar y prevenir la publicación de manuscritos en los que se haya producido una mala práctica como plagio, citación incorrecta o falsificación de datos. Si se encuentra alguna mala práctica, el manuscrito será directamente rechazado. Si la mala práctica se descubre después de la publicación, se procederá a una retractación o corrección.
Se invita a los lectores a informar cualquier situación de plagio al editor de la revista, Dr. Matthias Gloël: mgloel@uct.cl. Una vez comprobada la posible existencia de una mala práctica, se suspende la prosecución del procedimiento editorial relativo al escrito. El plazo para presentar cualquier observación es de 10 días hábiles.
Cuando no exista respuesta o, después de recibir las explicaciones del autor, el editor deberá tomar una decisión. La decisión del editor es apelable ante el Comité Editorial de la revista.

