Descrição detalhada do processo de seleção de artigos
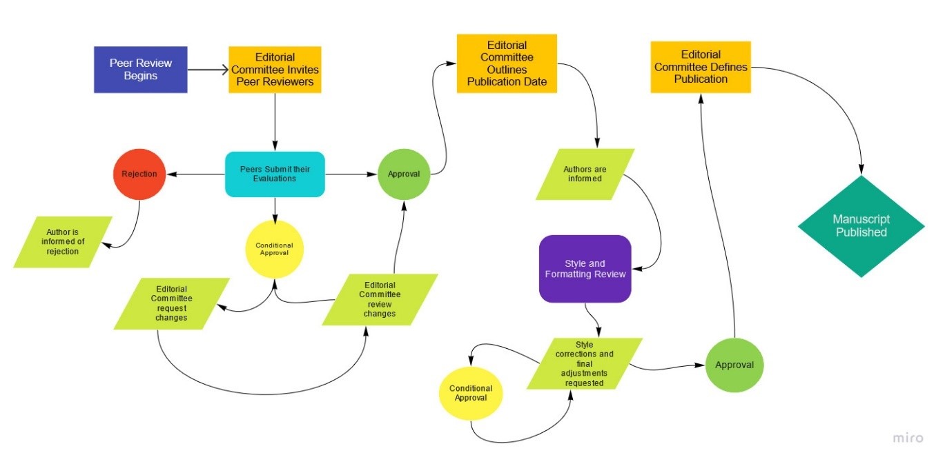
O esquema a seguir resume o processo de revisão por pares da revista CUHSO.
Pré-avaliação
Os autores iniciam o processo submetendo o artigo por meio da plataforma OJS de CUHSO. Nesta etapa, o editor, em colaboração com o Comitê Editorial, realiza uma avaliação preliminar do manuscrito e analisa:
- Qualidade do conteúdo: relevância para a disciplina, caráter científico, interesse do tema abordado, uso ou não de metodologia científica e atualização da bibliografia.
- Relevância em relação à linha editorial da revista.
- Atendimento aos requisitos de apresentação. Em caso de descumprimento, os autores são informados e podem realizar correções.
- Revisão inicial antiplágio. Em caso de detecção de alta similaridade com outros textos publicados, o Comitê Editorial informará aos autores a rejeição ou a possibilidade de correção.
Se o manuscrito atender a todos os critérios, ele avança para a fase de revisão por pares.
Revisão por pares
O editor-chefe, em colaboração com o Comitê Editorial, convida revisores ad hoc de acordo com os seguintes critérios:
- Que o revisor tenha formação acadêmica, perfil de pesquisador e publicações na área do conhecimento.
- Que não tenha qualquer conflito de interesses que possa afetar o processo de avaliação.
Para realizar a avaliação, os revisores utilizarão o formulário on-line ou um arquivo em formato Word e são incentivados a incluir comentários ou enviar uma cópia do manuscrito com anotações anônimas.
As opções de avaliação são:
- Rejeitado: o manuscrito não cumpre os critérios de relevância, originalidade e qualidade.
- Aceito com correções importantes: o artigo poderá ser aceito após um segundo processo de revisão por pares.
- Aceito com correções menores: o Comitê Editorial solicita ajustes aos autores. Se essas mudanças forem incorporadas, o artigo é aceito.
- Aceito: o artigo poderá ser publicado.
Nos casos em que o Comitê considerar necessário, recorre-se a um terceiro avaliador, cujo parecer será considerado na decisão final.
A decisão final de publicação é de responsabilidade do Comitê Editorial e requer o cumprimento das normas de estilo e da revisão antiplágio.
Os autores cujos artigos tenham sido aprovados com modificações e/ou aprovados para publicação comprometem-se a realizar correções de conteúdo, forma e estilo no prazo de 5 dias úteis a partir da solicitação.
Etapa 1. Verificação prévia
Responsável: editor-chefe.
Resultado: o editor envia ao autor um e-mail com a decisão de aceitar o artigo para iniciar o processo de revisão por pares, solicitar modificações no artigo ou rejeitar o manuscrito.
Na etapa de verificação prévia são analisados os seguintes elementos:
- Se o artigo está dentro do escopo temático e metodológico da revista.
- Se as informações sobre autoria, afiliação e metadados são completas e confiáveis.
- Se o documento cumpre os critérios da revista (ver as Diretrizes para autores).
- Se a seção de referências bibliográficas tem extensão adequada, está atualizada e é composta por fontes reconhecidas com seus respectivos links DOI.
- Se o artigo não foi publicado anteriormente em outro idioma.
- Se o artigo cumpre as boas práticas de publicação de revistas científicas e os padrões éticos descritos por COPE (Committee on Publication Ethics), Singapore Statement on Research Integrity y ELSEVIER: Publishing Ethics Resource Kit
- Se há alguma evidência de plágio no manuscrito.
- Se o manuscrito cumpre os padrões mínimos de estilo, ortografia e pontuação.
- Se o artigo inclui os anexos exigidos, incluindo a carta de declaração de originalidade e o formulário “Declarações autores CUHSO”.
Serão imediatamente rejeitados os manuscritos que apresentarem evidências de plágio, informações falsas sobre os autores ou qualquer outra infração ética evidente. Os artigos que não cumprirem algum dos outros critérios (não relacionados a plágio ou a aspectos éticos) terão a oportunidade de enviar uma versão modificada dentro de um prazo determinado. Os manuscritos que não incluírem a documentação obrigatória (carta de declaração de originalidade e formulário de informações) não poderão avançar para o processo de revisão até que cumpram esses requisitos.
Acompanhamento on-line:
Quando um artigo é aceito para avançar ao processo de revisão por pares, o status do manuscrito na plataforma da revista muda de “atribuição pendente” para “em revisão”. A partir desse momento, o autor poderá acompanhar o andamento do processo na aba “Revisar”.
A plataforma de submissões atribui um identificador único a cada artigo. Ao enviar consultas ou e-mails, o autor deve sempre incluir esse código no assunto.
Etapa 2. Revisão por pares
Responsáveis: editor-chefe, editor assistente.
Prazos: o processo de revisão por pares leva aproximadamente entre 4 e 6 semanas, dependendo da disponibilidade dos revisores convidados.
Em CUHSO, a revisão de artigos consiste em uma avaliação realizada por pares que oferecem parecer especializado sobre o conteúdo do manuscrito (não pertencem à Equipe Editorial da revista). A revisão é em dupla ocultação (double blind), o que significa que nem autores nem revisores conhecem a identidade uns dos outros. No mínimo dois revisores serão designados. Isso garante a confidencialidade do artigo e a objetividade do processo de avaliação.
Os requisitos ou critérios de seleção de revisores são:
- Ter, no mínimo, o grau de mestre na área de conhecimento relacionada ao artigo.
- Possuir publicações científicas nos últimos dois anos sobre a temática do artigo.
- Não estar afiliado à mesma instituição dos autores do artigo.
- Não ter conflitos de interesses com a revista ou com quaisquer de seus membros: autores, editores, membros de comitês ou equipe administrativa.
Os revisores selecionados receberão um convite do editor-chefe ou do editor assistente para participar do processo. O revisor poderá aceitar ou recusar o convite. Ao aceitar, terá acesso ao texto completo do artigo (anonimizado) e a um formulário on-line para orientar a revisão. O processo será realizado na plataforma OJS (Open Journal Systems) da revista ou por meio do e-mail institucional.
Nesta etapa, além da temática e do campo de conhecimento do artigo, serão avaliados: redação do título, conteúdo e estrutura do resumo, seleção das palavras-chave, conteúdo e estrutura da introdução, metodologia apresentada, nível de argumentação, resultados obtidos, discussão, formulação das conclusões e impacto geral do artigo e de suas contribuições para a área de conhecimento.
O revisor apresentará seus comentários e recomendações gerais para melhorar o texto e emitirá sua recomendação com um dos seguintes pareceres:
- Publicável sem alterações: a versão revisada do artigo cumpre os requisitos e pode ser publicada tal como está.
- Publicável com pequenas alterações: o artigo requer ajustes menores que podem ser corrigidos facilmente.
- Publicável com alterações importantes: o artigo requer mudanças substanciais e a nova versão, com as alterações feitas pelo autor, deve ser reenviada para nova avaliação pelos revisores ou pelos membros do Comitê Editorial.
- Não publicável (rejeitado): o artigo não é adequado para publicação e sua divulgação não contribuiria para o campo científico em questão.
Caso haja divergência entre as recomendações dos revisores, o editor-chefe (eventualmente com o apoio do Comitê Editorial) tomará a decisão final sobre o artigo.
O editor-chefe emitirá um certificado de revisão aos avaliadores do número, que será enviado por e-mail dentro de um mês após a avaliação.
Serão bem-vindas todas as sugestões que os revisores desejarem compartilhar com o editor-chefe sobre parâmetros e indicadores de revisão, aspectos éticos ou recomendações gerais. Essas sugestões podem ser enviadas ao editor da revista, Dr. Matthias Gloël: mgloel@uct.cl.
Os revisores devem seguir as diretrizes de COPE (Committee on Publication Ethics) e têm as seguintes responsabilidades: contribuir para a decisão de publicação, cumprir prazos, manter a confidencialidade, garantir padrões de objetividade, reconhecer adequadamente as fontes e declarar conflitos de interesses.
Etapa 3. Decisão do editor
Responsáveis: editor-chefe, editor convidado.
Após receber as recomendações de pelo menos dois revisores, o editor-chefe terá 2 semanas para comunicar sua decisão ao autor.
O editor-chefe pode aceitar (publicável), rejeitar (não publicável) ou solicitar revisões adicionais por parte dos autores (publicável com pequenas ou grandes alterações). Caso a decisão do editor seja contrária às recomendações dos revisores, essa decisão deverá ser devidamente justificada.
A decisão de publicar poderá ser delegada a editores convidados (quando aplicável). Qualquer editor com conflito de interesses será excluído do processo decisório.
O autor receberá um e-mail com a decisão editorial, incluindo um resumo dos comentários e sugestões dos revisores, além de um prazo para que possa completar o processo de revisão.
Acompanhamento on-line:
A decisão do editor será refletida na mudança de status do artigo na plataforma. Quando a decisão for “não publicável”, o manuscrito será imediatamente retirado do processo de revisão e o autor encontrará os detalhes na seção “Arquivo”.
Etapa 4. Revisão pelos autores
Responsáveis: autores.
Prazos: após a decisão editorial, o autor terá os seguintes prazos para revisar os comentários dos revisores, apresentar as modificações e a documentação exigida:
- Máximo de 1 semana quando a decisão for “publicável com pequenas alterações”.
- Máximo de 2 semanas quando a decisão for “publicável com grandes alterações”.
Publicável: a decisão “publicável” será emitida quando:
- Os comentários dos revisores forem positivos e o artigo for aceito para publicação sem novas observações.
- O artigo tiver exigido pequenas alterações, devidamente realizadas, e tiver superado com êxito a segunda rodada de revisão.
- O artigo tiver exigido alterações importantes, devidamente realizadas, e tiver superado com êxito a segunda rodada de revisão.
Após o recebimento da versão final do artigo, é realizada uma verificação final antiplágio e é conferido se toda a documentação exigida está completa.
Acompanhamento on-line:
Uma vez emitida a decisão “publicável”, o status do artigo na plataforma da revista mudará para “em edição”. O autor poderá acompanhar o andamento do processo na aba “Em edição”.
Publicável com pequenas alterações:
Nesse caso, o artigo requer apenas ajustes menores que podem ser corrigidos com facilidade. Os autores devem atender a todas as recomendações dos revisores dentro do prazo estabelecido. Se o autor decidir não acatar alguma dessas recomendações, deverá justificá-lo por escrito, e o editor se reserva o direito de tomar a decisão final sobre essas considerações. Após o recebimento das modificações, o editor-chefe poderá emitir a decisão “publicável” ou solicitar esclarecimentos ou alterações adicionais.
Publicável com grandes alterações:
Nesse caso, o artigo exige alterações substanciais e deverá ser reavaliado. Os autores devem atender a todas as recomendações dos revisores dentro do prazo determinado. Se o autor decidir não acatar alguma dessas recomendações, deverá justificá-lo por escrito, e o editor se reserva o direito de tomar a decisão final. Após o envio da nova versão, o artigo será submetido à revisão editorial.
Depois de receber os comentários e a nova versão, o editor-chefe poderá emitir a decisão “publicável” se todas as correções foram adequadamente realizadas, ou “não publicável” se o artigo continuar não atendendo aos critérios dos revisores.
Etapa 5. Correção, produção e publicação
Responsáveis: autores, coordenador de publicação, designer.
Prazos:
- 20 dias para diagramação e revisão.
- 3 dias úteis para responder dúvidas durante o processo (autores).
- 3 dias úteis para realizar ajustes quando solicitados (designer).
- 3 dias úteis para publicar a versão final on-line (coordenador de publicação).
Os artigos aceitos serão encaminhados ao designer responsável, que iniciará o processo de revisão e diagramação. Por meio do coordenador de publicação, o designer poderá consultar os autores sobre qualquer dúvida relativa a estilo, contexto ou disposição de figuras e tabelas (uso de termos técnicos, melhorias na coerência, estrutura de fórmulas e símbolos, fontes ou citações ausentes, etc.).
O autor terá um prazo de 5 dias para responder e atender às solicitações do designer.
A versão final diagramada incluirá o identificador DOI e a numeração de páginas (sob responsabilidade do coordenador de publicação).
A equipe de publicações informará o autor sobre qualquer alteração feita por motivos técnicos ou administrativos, dentro dos prazos estabelecidos.
Etapa 6. Correção e retratação
Responsáveis: equipe de publicações, Comitê Editorial, autores, leitores e instâncias institucionais.
Prazos: em caso de denúncia ou comunicação de problema, 1 semana para iniciar o protocolo.
Documentação: atas de reunião, protocolos institucionais e diretrizes éticas de COPE (Committee on Publication Ethics), Singapore Statement on Research Integrity y ELSEVIER: Publishing Ethics Resource Kit
CUHSO é uma publicação de acesso aberto, o que significa que qualquer pessoa pode ler e verificar o texto sem limitações e sem custo. Caso o leitor tenha alguma questão relativa a um artigo, poderá enviar dúvidas, comentários e sugestões ao editor da revista, Dr. Matthias Gloël: mgloel@uct.cl.
Se for encontrado algum erro ou problema ético devidamente demonstrado, o leitor é convidado a entrar em contato para que possamos iniciar uma investigação adequada e adotar medidas imediatas. Se o erro ou problema ético for confirmado, será iniciado o processo de correção ou retratação correspondente.
Após a publicação do artigo, correções de erros importantes serão publicadas separadamente por meio de documento de correção ou retratação ao final de cada número da revista.
Erros menores que não afetem a compreensão do trabalho serão corrigidos nas versões on-line no prazo de até 15 dias após a publicação.
As retratações são publicadas quando autores, leitores ou editores identificam erros importantes em um artigo publicado. Esses erros podem ser involuntários ou resultar de má conduta científica.
Os editores analisarão o documento em questão e se comunicarão com os autores e com os órgãos competentes da Universidad Católica de Temuco antes de tomar a decisão final sobre a retratação. Para tanto, serão seguidos os protocolos institucionais e as recomendações de COPE, do Singapore Statement on Research Integrity e de ELSEVIER: Publishing Ethics Resource Kit.
Ao aceitar o convite do editor para avaliar um artigo, o revisor deve declarar que não possui conflitos de interesses e se comprometer a cumprir os padrões éticos de confidencialidade e combate ao plágio estabelecidos pela revista e publicados em seu site.
Etapa 7. Ética das publicações e controle social
A Equipe Editorial tomará todas as medidas razoáveis para identificar e prevenir a publicação de manuscritos em que tenha ocorrido má prática, como plágio, citação incorreta ou falsificação de dados. Se qualquer má prática for detectada antes da publicação, o manuscrito será diretamente rejeitado. Se for descoberta após a publicação, será iniciada uma correção ou retratação.
Os leitores são convidados a informar qualquer situação de plágio ao editor da revista, Dr. Matthias Gloël: mgloel@uct.cl. Uma vez comprovada a possível existência de má prática, o procedimento editorial relativo ao manuscrito será interrompido. O prazo para apresentar observações é de 10 dias úteis.
Na ausência de resposta ou após receber as explicações do autor, o editor deverá tomar uma decisão. A decisão do editor pode ser objeto de recurso junto ao Comitê Editorial da revista.

